Car T Cell Success Rate
Optimizing Epha2 Car T Cells For The Adoptive Immunotherapy Of Glioma Molecular Therapy Methods Clinical Development

Improving Car T Immunotherapy Overcoming The Challenges Of T Cell Exhaustion Ebiomedicine
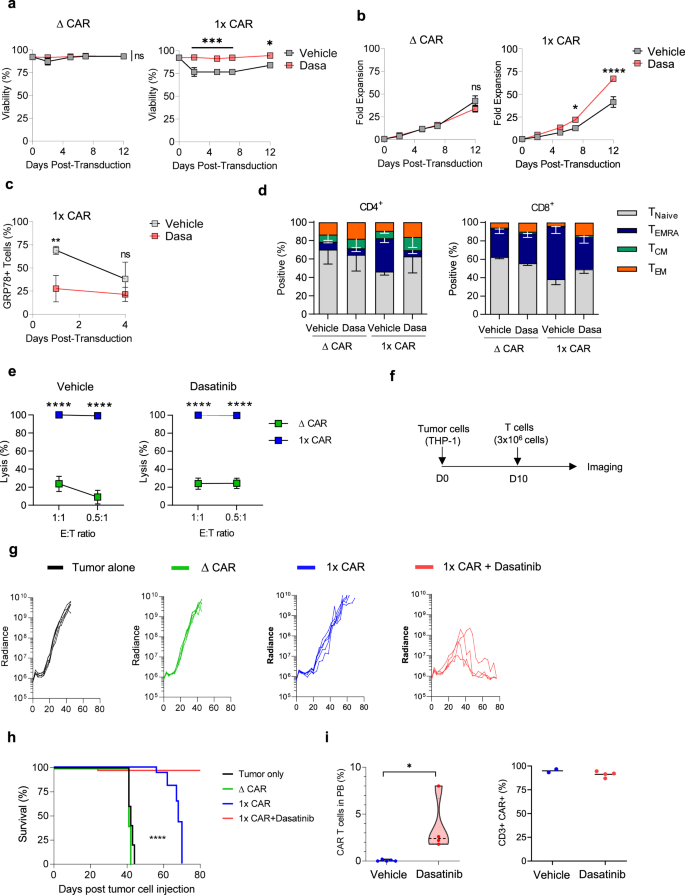
Car T Cells Redirected To Cell Surface Grp78 Display Robust Anti Acute Myeloid Leukemia Activity And Do Not Target Hematopoietic Progenitor Cells Nature Communications
Car T Cells Redirected To Cell Surface Grp78 Display Robust Anti Acute Myeloid Leukemia Activity And Do Not Target Hematopoietic Progenitor Cells Nature Communications
In Vivo Imaging Of Nanoparticle Labeled Car T Cells Pnas
Car T Cells Redirected To Cell Surface Grp78 Display Robust Anti Acute Myeloid Leukemia Activity And Do Not Target Hematopoietic Progenitor Cells Nature Communications
Cd19 Car T Cells Expressing Il 12 Eradicate Lymphoma In Fully Lymphoreplete Mice Through Induction Of Host Immunity Molecular Therapy Oncolytics
In Vivo Imaging Of Nanoparticle Labeled Car T Cells Pnas
Supplemental Materials For T Cells Expressing Cd19 Chimeric Antigen Receptors For Acute Lymphoblastic Leukaemia In Children And Young Adults A Phase 1 Dose Escalation Trial The Lancet
Chimeric Antigen Receptor T Cells For Sustained Remissions In Leukemia Nejm
Car T Cells Redirected To Cell Surface Grp78 Display Robust Anti Acute Myeloid Leukemia Activity And Do Not Target Hematopoietic Progenitor Cells Nature Communications
Regulated Expansion And Survival Of Chimeric Antigen Receptor Modified T Cells Using Small Molecule Dependent Inducible Myd88 Cd40 Molecular Therapy
Regulated Expansion And Survival Of Chimeric Antigen Receptor Modified T Cells Using Small Molecule Dependent Inducible Myd88 Cd40 Molecular Therapy
In Vivo Imaging Of Nanoparticle Labeled Car T Cells Pnas
Long Terminal Repeat Crispr Car Coupled Universal T Cells Mediate Potent Anti Leukemic Effects Molecular Therapy
Psma Targeting Tgfb Insensitive Armored Car T Cells In Metastatic Castration Resistant Prostate Cancer A Phase 1 Trial Nature Medicine
Global Manufacturing Of Car T Cell Therapy Molecular Therapy Methods Clinical Development
Cd19 Car T Cells Expressing Il 12 Eradicate Lymphoma In Fully Lymphoreplete Mice Through Induction Of Host Immunity Molecular Therapy Oncolytics
Car T Cells Expressing A Bacterial Virulence Factor Trigger Potent Bystander Antitumour Responses In Solid Cancers Nature Biomedical Engineering
Global Manufacturing Of Car T Cell Therapy Molecular Therapy Methods Clinical Development
Comments
Post a Comment